Benefits

BENEFITS OF UTILIZING OUR TECHNOLOGY

TECHNOLOGY ADVANTAGES - Why It Is So Advance?
BENEFITS |
OF UTILIZING OUR TECHNOLOGY
CURRENT VIEWS OF BIOLOGICAL TREATMENT METHOD
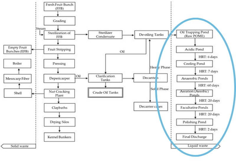
POME TREATMENT IN MALAYSIA

Current Biological Treatment Method
(1) Long Retention Time
(2) Final Discharge still hazardous to water bodies and environmental

Evolution in POME Treatment

• Aqua Jaya Resources Sdn Bhd Advanced Hybrid Electro-Chemical technology is a combination of Electro-Coagulation & Electro-Oxidation process (AquaEco)

• AquaEco is a new generation of technology for Palm Oil Mill Effluent (POME) treatment and creates sustainability in palm oil industry

• It is an affordable technology to treat Palm Oil Mill Effluent (POME) which have a lot of oil & grease, suspended solid, organic and in-organic contaminants

ADOPTING |
OUR PRODUCT AND TECHNOLOGY

ECO FRIENDLY

No chemical needed to remove the contaminants and chemical ingredients.

ENVIRONMENTALLY FRIENDLY

Through the treatment of wastewater, the amount of waste that is usually released into the environment is reduced thus improving environment°s health

ZERO DISCHARGE

Lowered waste volumes decrease the cost associated with waste management. Recycle water on site, lowering water acquisition costs and risk. Improved environmental performance, and regulatory risk profile for future permitting

SUSTAINABLE ENVIRONMENTS

Sustainability supports the well-being of individuals and communities. Sustainability promotes a better economy where there is little waste and pollution, fewer emissions, more jobs, and a better distribution of wealth